市场咨询:021-51035200   应急服务(第一联系人):18602123305   (第二联系人):18918186798
7×24H 全国统一服务电话:400-021-5767

灾难无情,人有情—轻工专业委员会报道上海良时疫情期间爱心捐助事迹

发布时间:2020.06.19    点击数: 86945

      今年初始突发新冠肺炎疫情,严重抑制了社会正常生活的开展,上海良时智能(股票代码:837430 厚积薄发 持续创新)作为有社会责任感的企业,积极向疫区捐款捐物、向因疫情原因导致生活困难的团体和个人捐款捐物!众志成城、抗击疫情!

轻工专业委员会在6月份的简讯中对良时的爱心举动予以报道及高度评价!

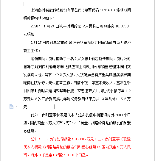
下附上海良时新冠疫情期间捐款捐物清单:

 

        关于良时智能 About Liangshi InteRobot:
        betvicort伟德app (股票代码:837430 厚积薄发 持续创新),为全球客户提供智能制造和表面处理系统解决方案,从业30多年,是一个集研发、设计、制造、工程安装、工程咨询于一体的专业化制造及自动化智能控制系统集成公司,能为客户解决:
        Shanghai Liangshi InteRobot Technology Corporation (Stock Code: 837430 Accumulate richly and break forth vastly; innovate continuously) provides surface treatment sandblasting system solution for global customers. By engaging in this industry for more than twenty years, we're a professional manufacturing and automatic intelligent control system corporation, which integrates researching, designing, manufacturing, project installation and project consulting. We can provide our customers with:
        1、化学表面处理喷抛丸、喷丸强化设备、热喷涂和涂装设备工艺系统解决方案和工艺装备;
              We provide process system solution and process equipments of surface treatment sandblasting shot blasting, shot peening, enameling, thermal spraying, coating equipment.
        2、智能制造自动化机器人应用工艺系统解决方案和工艺装备;
              We provide professional system solution and process equipments of automation and robot technology application.
        3、食品乳品、制药、生物、制冷、石油化工、船舶制造、能源、造纸、纺织系统领域承压系统集成整体解决方案;
              We provide professional integrated solution for pressure bearing system in fields of food dairy, biopharmaceutical, refrigerating, petrochemical, marine engineering, energy, paper-making, fabrics, etc.
        4、涂装环保设备:VOC废气、废水、粉尘处理和噪音治理系统工艺解决方案和工艺装备。
              We provide environment protection blasting and painting equipment: process solution and equipment of VOCs waste gas, waste water, dust, noise treatment system.
         5、专业提供压力容器设计制造:为食品乳品、生物制药、水处理、制冷、石油化工、船舶海工、电力能源、造纸纺织、有色金属等领域提供承压系统集成整体解决方案。
              Professionally provide the design and manufacture of pressure vessels: providing overall solutions for pressure system integration in the fields of food and dairy, biopharmaceutical, water treatment, refrigeration, petrochemical, shipbuilding and marine engineering, power and energy, paper and textile, non-ferrous metals and other fields.
        企业主导产品如下 The leading products of our company are as follows:
        主营业务:智能制造和表面处理工程系统集成的设计、研发、生产和销售。
        Main business: design, research, production and sales of surface treatment engineering system integration.
        六类主要产品:自动化涂装生产线、智能机器人喷涂系统、自动化喷抛丸生产线、智能机器人喷抛丸强化系统、自动化热喷涂系统、涂装节能环保设备。
        Six main product categories are: automatic painting production line, intelligent robot painting system, automatic shot/wheel blasting production line, intelligent robot shot peening system, automatic thermal spraying system, energy saving and environmental protection equipment for painting.
        产品主要应用于:新材料、新能源、工程机械、汽车制造、集装箱、船舶海洋工程、betvictor体育 、港口桥梁、电子电气、环保工程、印刷造纸机械、医疗机械、纺织机械等领域。
        The products are mainly applied in: new materials, new energy, engineering machinery, automobile manufacturing, containers, marine engineering, aeronautics and astronautics, port bridges, electronic and electrical, environmental protection engineering, printing and papermaking machinery, medical machinery, textile machinery and so on.
        公司生产的表面工程系统集成具备智能、自动化的特点,可实现工业生产过程自动化控制,因而属于自动化装备。根据《高端装备制造业“十二五”规划》中对高端装备的定义“主要包括传统产业转型升级和战略性新兴产业发展所需的高技术高附加值装备”,公司产品属于高端装备,是为国民经济其他行业提供技术装备的战略性产业。
        The surface engineering system of our company integrates the characteristics of intelligence and automation, it can realize the automatic control of industrial production process, so it belongs to automatic equipment. According to the definition of premium-end equipment of 《The 125th programme of premium-end equipment manufacturing industry》, “it mainly includes the high technology and high value-added equipment required by traditional industrial transformation upgrading and the development of strategic new-emerging industries”. The company's products belong to the premium-end equipment, which is a strategic industry that provides technical equipment for the other industries of the national economy.
更多讯息,敬请浏览//m.casabolocaseiro.comhttp://www.shliangshi.net
电话:021-51035200,68913886      传真:021-68907128
全国服务:400-021-5767      应急服务:18918186798
邮箱:webmaster@shliangshi.com
分享到
betvlctor35伟德
喷砂机/喷丸机系列
自动喷砂机/喷丸机
数控喷丸强化设备
抛丸机/抛丸生产线
喷砂房/喷丸房系统
喷砂(丸)生产线系统
喷涂设备 喷漆(粉)室
喷砂喷漆涂装机器人
热喷涂设备及生产线
喷涂生产线 涂装房
工业搪瓷喷涂设备
船舶特涂技术及装备
压缩气源及净化设备
冷喷涂系统技术
表面处理涂装检测仪器
解决方案
betvictor体育
船舶海工
汽车制造
轨道机车
桥梁钢结构
物流装备
工程机械
电力能源
石油化工
冶金铸造
电子电器
生物医药
印刷纺织
环保再制造
工业5.0数字化工厂
aibluebox人工智能智慧盒
可持续发展与ESG
伟德投注站官网
智能涂装生产线系统
喷砂机/喷砂机设备
喷丸机
喷砂房喷丸房
喷砂生产线
抛丸生产线
喷漆房烘干房
喷砂房涂装房
喷涂生产线
涂搪生产线
喷烘一体房
船舶涂装房
废气处理设备
铝扁管喷锌线
集装箱智能生产线
新闻中心
企业新闻
行业新闻
公益新闻
媒体关注
行业技术
视频媒体
人力资源
人才战略
招聘职位
在线应聘
关于良时
企业介绍
企业文化
视觉良时
发展历程
合作伙伴
社会责任
企业认证
组织机构
产业布局
法律声明
旗下网站链接
betvicort伟德app
上海良时压力容器制造有限公司
上海良时喷砂房系统设备事业部
上海良时喷丸强化设备事业部
上海良时热喷涂设备事业部
上海良时喷漆室喷漆房事业部
上海良时抛丸机抛丸线事业部
上海良时机器人自动化事业部
上海良时北方销售中心(大连)
联系我们
留言反馈
市场咨询:021-51035200
服务电话:400-021-5767
应急服务:18918186798

沪公网安备 31012002002175号

Baidu
map